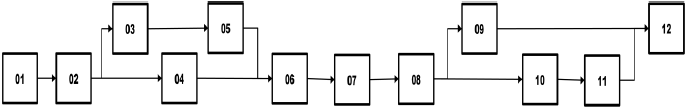
A questão refere-se ao planejamento operacional do cronograma físico de 12 (doze) atividades de construção de uma edificação horizontal de 135 m e à rede de precedências mostradas a seguir:
Na elaboração do planejamento operacional, foram consideradas uma carga horária de 44 horas semanais, a semana de cinco dias, as produtividades previstas em homem-hora (hh), por unidade da atividade (m2 ou m3), e o tempo em dias.
| Or | Atividade | Ud | Quantidade | Tempo | |||
| Produtividade | Ud | Th | Td | ||||
| 1 | Escavação de valas em solo natural pedregoso para fundação | m3 | 15 | 2,95 | h/m3 | 44,3 | 5,0 |
| 2 | Execução de fundação em bloco de concreto armado | m3 | 5 | 7 | h/m3 | 35,0 | |
| 3 | Execução de fundação corrida com alvenaria de pedra argamassada (argamassa de cimento 1:3) e baldrame de tijolo maciço com argamassa mista (1:2:8) | m3 | 22,3 | 6,7 | h/m3 | 149,4 | 17,0 |
| 4 | Execução de estrutura de concreto armado, compreendendo pilares e vigas | m3 | 12 | 11 | h/m3 | 132,0 | |
| 5 | Execução de alvenaria de elevação com bloco cerâmico de 8 furos, assentados com argamassa mista (1:2:9); vergas e contra-vergas de concreto armado | m2 | 44 | 0,8 | h/m2 | 35,2 | 4,0 |
| 6 | Montagem de laje pré-fabricada de concreto para forro, com capeamento de concreto e armadura de distribuição | m2 | 135 | 0,98 | h/m2 | 132,3 | 15,0 |
| 7 | Execução da cobertura com estrutura de madeira e telha cerâmica tipo Romana | m2 | 160 | 2,2 | h/m2 | 352,0 | 40,0 |
| 8 | Execução de revestimento argamassado interno de alvenaria e forro, com camada de chapisco de aderência (argamassa de cimento 1:3) e camada de massa única (argamassa mista 1:2:6) | m2 | 350 | 0,65 | h/m2 | 228,6 | |
| 9 | Execução de revestimento argamassado externo da fachada, com camada de chapisco de aderência (argamassa de cimento 1:3) e camada de massa única (argamassa mista 1:2:5) | m2 | 300 | 0,94 | h/m2 | 282,0 | 32,0 |
| 10 | Execução do revestimento de piso, com lastro de concreto simples, camada de regularização (argamassa de cimento 1:4) e assentamento de placa cerâmica 20 x 20 cm. | m2 | 145 | 2 | h/m2 | 290,0 | 33,0 |
| 11 | Assentamento de Esquadrias – portas internas, tipo paraná, e janelas tipo venezianas. | m2 | 23,4 | 3 | h/m2 | 70,2 | |
| 12 | Execução de pintura interna de paredes com textura acrílica. | m2 | 455 | 0,6 | h/m2 | 273,00 | 31,0 |
Rede de precedências das atividades

Dentre as atividades da rede de precedências, as que apresentam folga de tempo para execução são