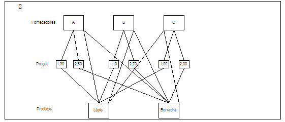
Instrução: Uma das fases da Engenharia de Informação é o desenvolvimento do modelo de dados. No momento em que se realiza a definição de dados com o método de definição e armazenamento de dados, surge a possibilidade de utilização do Modelo Hierárquico, do Modelo Rede e do Modelo Relacional. Analise os seguintes diagramas, respectivamente identificados.


