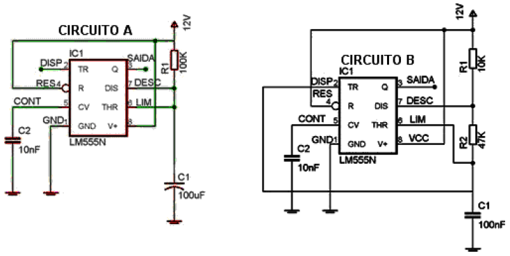
O CI-555 é um circuito integrado de alta versatilidade, pois apresenta um grande número de aplicações em circuitos eletrônicos. Dentre as principais aplicações destacam-se temporizadores, geradores de pulsos, dentre outros.

De acordo com as figuras, é correto afirmar que