O integrado 78L12 é um regulador de tensão de +12 Volts de baixa potência. É dado o circuito abaixo, em que o D1 é um diodo Zener de 5,6 Volts.

O valor mais próximo para a tensão sobre o resistor R2 é de:
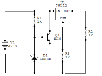
O integrado 78L12 é um regulador de tensão de +12 Volts de baixa potência. É dado o circuito abaixo, em que o D1 é um diodo Zener de 5,6 Volts.

O valor mais próximo para a tensão sobre o resistor R2 é de: