1472078
Ano: 2012
Disciplina: TI - Organização e Arquitetura dos Computadores
Banca: VUNESP
Orgão: CREFITO-3
Disciplina: TI - Organização e Arquitetura dos Computadores
Banca: VUNESP
Orgão: CREFITO-3
Provas:
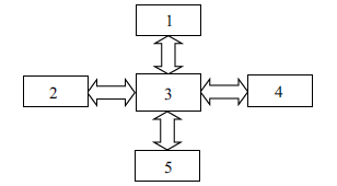
A arquitetura de Harward de processadores se baseia em diversos componentes, representados na figura a seguir.

Uma associação correta aos blocos constitutivos dessa arquitetura é: