Magna Concursos
3363370 Ano: 2024
Disciplina: Engenharia Eletrônica
Banca: CESPE / CEBRASPE
Orgão: CAGEPA
Provas:

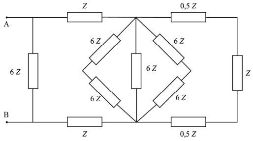
Enunciado 3844437-1

No circuito precedente, a impedância equivalente vista entre os pontos A e B tem valor igual a

 

Provas

Questão presente nas seguintes provas

Técnico de Eletrotécnica

70 Questões