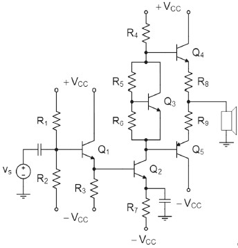
O amplificador de áudio representado no diagrama esquemático a seguir está danificado, e existe a suspeita de que os dois transistores bipolares de junção que compõem o estágio push-pull estejam queimados por superaquecimento.

Nesse contexto, quais são os dois transistores que precisam ser testados para verificar o estágio push-pull?