Magna Concursos
2778537 Ano: 2023
Disciplina: Engenharia Elétrica
Banca: FUNDATEC
Orgão: GHC
Provas:

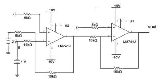
Determine a tensão de saída Vout para o circuito com AMPOP apresentado na imagem a seguir:

Enunciado 2778537-1

 

Provas

Questão presente nas seguintes provas

Engenheiro Eletricista

50 Questões