A figura abaixo representa o esquema de uma usina termelétrica com turbina a vapor, onde as setas indicam o fluxo do fluido de trabalho.

A seqüência correta dos elementos indicados é:
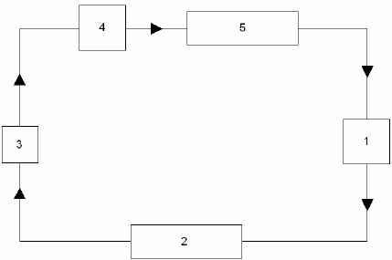
A figura abaixo representa o esquema de uma usina termelétrica com turbina a vapor, onde as setas indicam o fluxo do fluido de trabalho.

A seqüência correta dos elementos indicados é: