Magna Concursos
1531002 Ano: 2015
Disciplina: Engenharia Mecânica
Banca: IF-SP
Orgão: IF-SP
Provas:

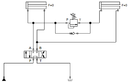
Com relação ao circuito hidráulico apresentado na figura, o circuito executa a sequência:

Enunciado 3430238-1

Questão Anulada

Provas

Questão presente nas seguintes provas

Professor PEBTT - Mecânica

80 Questões