Magna Concursos
Questões
Planos
Entrar
Entrar
Criar Conta
Respondida
705554
Ano:
2012
Disciplina:
Engenharia Eletrônica
Banca:
UFES
Orgão:
UFES
Provas:
Técnico Industrial Laboratório
Provas
×
Amplificadores Operacionais, Diferenciais e de Potência
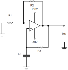
Acerca do circuito abaixo, alimentado com fonte simétrica de ±18V, é
INCORRETO
dizer que:
A
A forma de onda obtida sobre o capacitor C1 é uma onda triangular periódica.
B
A forma de onda obtida na saída Vs é uma onda retangular periódica, variando entre valores positivos e negativos.
C
Na entrada não inversora do amplificador operacional tem-se também uma onda retangular periódica em fase com Vs.
D
A frequência de oscilação depende dos tempos de carga e descarga do capacitor C1 e do potencial presente na entrada não inversora.
E
O capacitor C1 não pode ser do tipo eletrolítico polarizado.
Resolver
Comentários
0
×
Cadernos
×
Flashcards
×
Estatísticas
×
Reportar um erro
×
Provas
Questão presente nas seguintes provas
Técnico Industrial Laboratório
60 Questões
Resolver Prova
Publicar
Responder
Qual o problema da questão?
Selecione uma opção
Questão Desatualizada
Questão Repetida
Gabarito Errado
Outros Motivos
Mensagem
Enviar
Acessar
Criar Conta
Acesse sua Conta
Google
Facebook
Esqueci minha senha
Acessar
Ainda não tem conta?
Crie uma
!
Crie uma Conta
Criar Conta
Olá, para continuar, precisamos criar uma conta!
É
rápido
e
grátis
.
Google
Facebook
Concordo com os
Termos de Uso
Criar
Já tem uma conta?
Acesse aqui