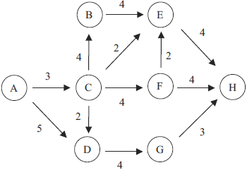
O modelo de planejamento PERT/CPM é uma forma de representação que tem como base a precedência das atividades. Os eventos são representados por letras em círculos, e a duração das atividades (em semanas) entre eventos é dada junto das setas. Utilizando a ideia de caminho crítico, conclui-se que o tempo mínimo para conclusão do projeto, cujo diagrama PERT/CPM é o apresentado na figura a seguir, é de
