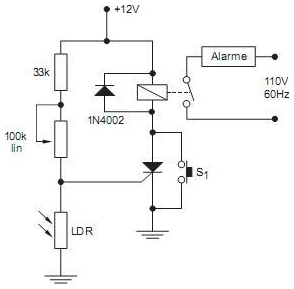
O esquema elétrico abaixo mostra o circuito de um dispositivo simples de alarme.

Sobre o funcionamento ou elementos desse circuito é correto afirmar:

Sobre o funcionamento ou elementos desse circuito é correto afirmar: