Magna Concursos
3058734 Ano: 2015
Disciplina: TI - Banco de Dados
Banca: CESGRANRIO
Orgão: Liquigás

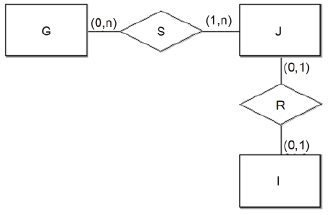
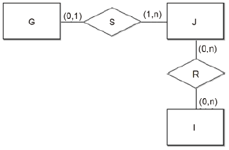
O estado de um banco de dados é representado, em parte, pelos conjuntos a seguir, cujos nomes nos permitem identificar a qual entidade ou relação de um diagrama E-R cada conjunto está associado.

G={G1,G2,G3,G4}
J={J1,J2}
I={I1,I2,I3,I4}
R={(J1,I1),( J1,I2),( J2,I3)}
S={(G1,J1),(G2,J1),( G3,J2),(G4,J2)}

Qual diagrama E-R define regras de relacionamento que não são violadas pelo banco de dados descrito acima?

 

Provas

Questão presente nas seguintes provas

Profissional Jr - TI/Infraestrutura

60 Questões