Magna Concursos
405524 Ano: 2017
Disciplina: Engenharia Eletrônica
Banca: IFB
Orgão: IFB

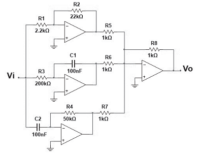
O circuito a seguir corresponde a um controlador PID analógico do tipo paralelo. Determine os valores de Kp, Ti e Td.

Enunciado 405524-1

 

Provas

Questão presente nas seguintes provas

Professor PEBTT - Mecatrônica

50 Questões