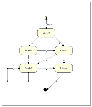
Observe o seguinte diagrama de transição de estados. Suponha que o sistema se encontra no estado Estado0, e que ocorra a seguinte seqüência de eventos: a b c b b b c a

Provas
Questão presente nas seguintes provas
Observe o seguinte diagrama de transição de estados. Suponha que o sistema se encontra no estado Estado0, e que ocorra a seguinte seqüência de eventos: a b c b b b c a
