
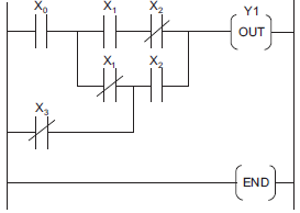
A figura acima apresenta parte de um programa em linguagem Ladder, utilizada para programação de Controladores Lógicos Programáveis (CLP). De acordo com o programa, qual a expressão booleana que permitirá o acionamento da bobina Y1?

A figura acima apresenta parte de um programa em linguagem Ladder, utilizada para programação de Controladores Lógicos Programáveis (CLP). De acordo com o programa, qual a expressão booleana que permitirá o acionamento da bobina Y1?