Magna Concursos
2314661 Ano: 2021
Disciplina: TI - Desenvolvimento de Sistemas
Banca: CEPUERJ
Orgão: UERJ

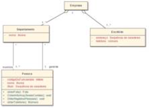
Observe o diagrama abaixo, produzido pela ferramenta CASE Enterprise Architect (EA):

Enunciado 3534606-1

De acordo com conceitos da UML para representação de modelos de classe, o modelo apresentado está:

 

Provas

Questão presente nas seguintes provas

Analista de TI - Sistemas de Informação

60 Questões