Magna Concursos
2002352 Ano: 2019
Disciplina: Gerência de Projetos
Banca: FCC
Orgão: AL-AP
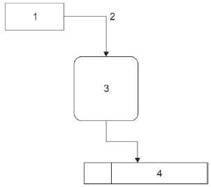
Considere o seguinte Diagrama de Fluxo de Dados:
Enunciado 3568940-1
Os elementos de 1 a 4 representam, correta e respectivamente,
 

Provas

Questão presente nas seguintes provas

Analista Legislativo - TI/Desenvolvimento

50 Questões