Magna Concursos
2286380 Ano: 2014
Disciplina: Engenharia Eletrônica
Banca: UFSCAR
Orgão: UFSCAR

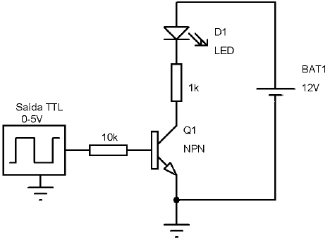
Analisando o circuito apresentado na figura a seguir, pode-se afirmar que o transistor Q1 realiza a função de:

Enunciado 2957717-1

 

Provas

Questão presente nas seguintes provas

Técnico - Eletroeletrônica

60 Questões