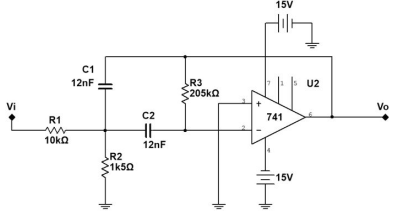
Analise o circuito a seguir, que utiliza um amplificador operacional 741.

Após essa análise, é correto afirmar que se trata de um
Analise o circuito a seguir, que utiliza um amplificador operacional 741.

Após essa análise, é correto afirmar que se trata de um