162447
Ano: 2017
Disciplina: Engenharia Eletrônica
Banca: IESES
Orgão: Polícia Científica-SC
Disciplina: Engenharia Eletrônica
Banca: IESES
Orgão: Polícia Científica-SC
Provas:
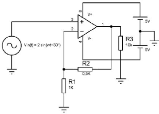
Dado um amplificador operacional ideal, conectado conforme indica a figura abaixo, com R1 igual a 1k!$ \Omega !$, R2 igual a 0,5k!$ \Omega !$ e R3 igual a 10k!$ \Omega !$. Se a tensão de entrada for dada pela equação: Vin(t) = 2.sin(!$ \omega !$t+30°), com !$ \omega !$ representando a frequência angular. Qual das alternativas abaixo representa corretamente a amplitude máxima da tensão sobre o resistor R3?
