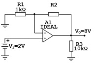
Para o circuito abaixo, considere o amplificador operacional ideal e alimentado com ± 15V.

Para que o valor da tensão em Vo seja igual a 8 V quando o valor da tensão em Vi é igual a 2 V, o valor do resistor R2 deverá ser igual a
Para o circuito abaixo, considere o amplificador operacional ideal e alimentado com ± 15V.

Para que o valor da tensão em Vo seja igual a 8 V quando o valor da tensão em Vi é igual a 2 V, o valor do resistor R2 deverá ser igual a