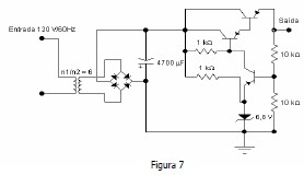
Na fonte do circuito da figura 7 os diodos e os transistores são de silício (Vbe=0.7) e a tensão do diodo Zener é de 6.8 V. A entrada no transformador é conectada à rede elétrica de 120 V (RMS)/60 Hz e o transformador possui uma relação de espiras de n1/n2 = 6 entre o enrolamento primário e o secundário.

O valor mais próximo para a tensão de saída, em relação ao referencial de terra, é de: