Magna Concursos
405534 Ano: 2017
Disciplina: Engenharia Eletrônica
Banca: IFB
Orgão: IFB

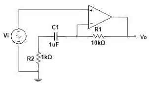
Com relação ao circuito da figura a seguir podemos afirmar que:

Enunciado 405534-1

 

Provas

Questão presente nas seguintes provas

Professor PEBTT - Mecatrônica

50 Questões