282911
Ano: 2006
Disciplina: TI - Desenvolvimento de Sistemas
Banca: CESPE / CEBRASPE
Orgão: CENSIPAM
Disciplina: TI - Desenvolvimento de Sistemas
Banca: CESPE / CEBRASPE
Orgão: CENSIPAM

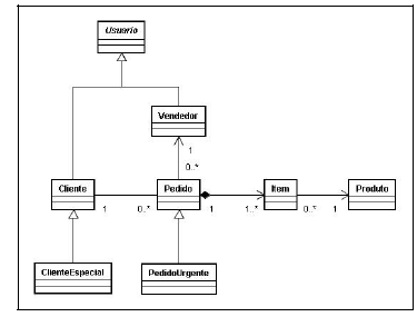
Julgue o item seguinte, com relação ao diagrama acima construído com UML.
O relacionamento entre “Pedido” e “Item” é uma agregação; um “Item” não pode existir sem um “Pedido”; um “ClienteEspecial” é um “Cliente” e pode estar associado a vários pedidos; a um “PedidoUrgente” tem-se associado um “Cliente” e um ou mais itens; um “Item” está associado a um “Produto”.
Provas
Questão presente nas seguintes provas
Analista de Suporte - Informática
120 Questões
Analista Gerencial - Informática
120 Questões