Magna Concursos
3800872 Ano: 2024
Disciplina: Pedagogia
Banca: UEPB
Orgão: Pref. Duas Estradas-PB
Provas:
Considere o Texto 02 para responder à questão.
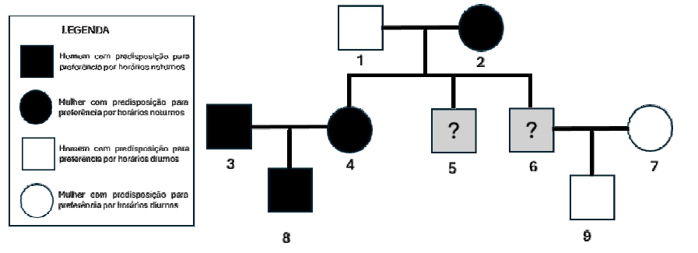
Preferência por horários diurnos ou noturnos
Cada pessoa possui um relógio interno que estabelece o ritmo do corpo durante o período de 24 horas e regula as atividades entre dia e noite. Esse relógio é chamado de ciclo circadiano e determina uma série de comportamentos, como horário do sono, o momento em que acordamos, a temperatura corporal e até mesmo o humor com o qual acordamos. Algumas pessoas se sentem mais dispostas durante o dia, enquanto outras sentem mais disposição à noite. Esse processo é influenciado por fatores ambientais, como a luz solar, mas estudos científicos têm demonstrado também o papel da genética nas preferências por esses horários. O gene chamado CLOCK, presente no cromossomo 4, é um dos responsáveis por regular o ritmo do corpo durante o dia e a noite. Variações nesse gene influenciam na sua expressão e, consequentemente, afetam comportamentos que se baseiam nos ciclos naturais. As pessoas que possuem o alelo G no marcador rs1801260 nesse gene apresentam predisposição para preferência por horários noturnos.
Fonte: GENERA. Preferência por horários diurnos ou noturnos. Disponível em: https://descubra.genera.com.br/caracteristica/genera-you/preferencia-por-horarios-diurnos-ou-noturnos. Acessado em: 12 ago. 2024. Adaptado.
FIGURA 01 – Heredograma (gene CLOCK

Enunciado 4581560-1

A partir do Texto 2 e da Figura 1, é CORRETO afirmar que:

I- A mulher 4 é heterozigota com fenótipo dominante.
II- O homem 6 tem predisposição para hábitos diurnos.
III- O homem 5 pode ser tanto heterozigoto como homozigoto recessivo.
IV- Se a mulher 7 tiver filhos com o homem 3, todos terão predisposição para hábitos noturnos.

É CORRETO o que se afirma em:
 

Provas

Questão presente nas seguintes provas

Professor - Ciências

40 Questões