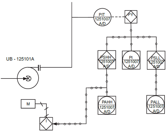
Considere o fluxograma abaixo, para responder a questão.

No fluxograma, a classe do instrumento representado pela letra “I” é:
Provas
Questão presente nas seguintes provas
Considere o fluxograma abaixo, para responder a questão.

No fluxograma, a classe do instrumento representado pela letra “I” é: