Magna Concursos
2951768 Ano: 2023
Disciplina: Engenharia de Produção
Banca: UFAM
Orgão: UFAM
Provas:
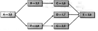
No dimensionamento da linha de montagem conforme diagrama de precedências, são mostradas as tarefas e respectivos tempos em minutos:


Enunciado 3284594-1


Sabendo que desejamos produzir 10 peças por hora e que cada operador trabalha 45 minutos por hora, podemos afirmar que o tempo de ciclo (TC) e o número teórico de operadores (N) são, respectivamente:
 

Provas

Questão presente nas seguintes provas

Engenheiro de Produção

45 Questões