2632791
Ano: 2023
Disciplina: Engenharia Eletrônica
Banca: FUNDATEC
Orgão: Pref. Farroupilha-RS
Disciplina: Engenharia Eletrônica
Banca: FUNDATEC
Orgão: Pref. Farroupilha-RS
Provas:
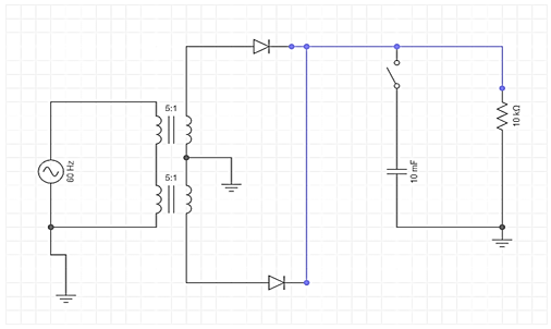
Observando-se o circuito da Figura 3 abaixo, pode-se afirmar que se trata de um:

Figura 3