2637868
Ano: 2008
Disciplina: TI - Desenvolvimento de Sistemas
Banca: CESPE / CEBRASPE
Orgão: MPE-RR
Disciplina: TI - Desenvolvimento de Sistemas
Banca: CESPE / CEBRASPE
Orgão: MPE-RR
Acerca de metodologias de desenvolvimento, julgue o item a seguir.
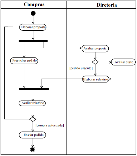
No diagrama UML abaixo, há duas raias; há um estado final; as atividades Preencher pedido e Avaliar proposta podem ser executadas concorrentemente; será executada a atividade Avaliar relatório assim que for concluída a atividade Preencher pedido ou a atividade Elaborar relatório; será executada a atividade Elaborar relatório se o pedido não for urgente.

Provas
Questão presente nas seguintes provas
Analista do Ministério Público - TI/Sistemas
120 Questões