Magna Concursos
Questões
Planos
Entrar
Entrar
Criar Conta
Respondida
705578
Ano:
2012
Disciplina:
Engenharia Eletrônica
Banca:
UFES
Orgão:
UFES
Provas:
Técnico Industrial Laboratório
Provas
×
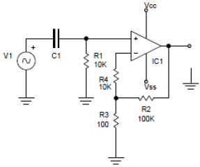
Amplificadores Operacionais, Diferenciais e de Potência
Para o circuito acima, sabendo-se que o amplificador operacional é ideal, é
CORRETO
dizer que:
(Dados:
!$ R1 = 10 \Omega, R2 = 100 K \Omega, R3 =100 \Omega, R4 = 10 K \Omega !$
)
A
O circuito refere-se a um amplificador desenhado na configuração inversora com ganho de tensão de, aproximadamente, -1.001,0V/V.
B
O circuito refere-se a um amplificador desenhado na configuração não inversora com ganho de tensão de 1.001,0V/V.
C
As resistências R1=R4=10k foram inseridas para aumentar a impedância de entrada do circuito.
D
O circuito se refere a um disparador de Schmitt (Schmitt trigger).
E
O capacitor C1 é de acoplamento de sinal, de modo a que a impedância vista pela fonte V1, alternada, seja infinita.
Resolver
Comentários
0
×
Cadernos
×
Flashcards
×
Estatísticas
×
Reportar um erro
×
Provas
Questão presente nas seguintes provas
Técnico Industrial Laboratório
60 Questões
Resolver Prova
Publicar
Responder
Qual o problema da questão?
Selecione uma opção
Questão Desatualizada
Questão Repetida
Gabarito Errado
Outros Motivos
Mensagem
Enviar
Acessar
Criar Conta
Acesse sua Conta
Google
Facebook
Esqueci minha senha
Acessar
Ainda não tem conta?
Crie uma
!
Crie uma Conta
Criar Conta
Olá, para continuar, precisamos criar uma conta!
É
rápido
e
grátis
.
Google
Facebook
Concordo com os
Termos de Uso
Criar
Já tem uma conta?
Acesse aqui