903943
Ano: 2014
Disciplina: TI - Desenvolvimento de Sistemas
Banca: CESGRANRIO
Orgão: FINEP
Disciplina: TI - Desenvolvimento de Sistemas
Banca: CESGRANRIO
Orgão: FINEP
Provas:
As classes Java a seguir ocupam arquivos distintos. Elas são usadas para implementar árvores binárias nas quais os nós armazenam valores inteiros.
package estruturas;

A criação dos nós de uma árvore é realizada pelo construtor da classe Arv. Esse construtor, entretanto, não é exibido por ser irrelevante para a questão. É necessário saber apenas que, após a execução do construtor, a variável de instância raiz irá referenciar o nó raiz da árvore criada.
A classe Main a seguir foi elaborada para utilizar as classes descritas acima.

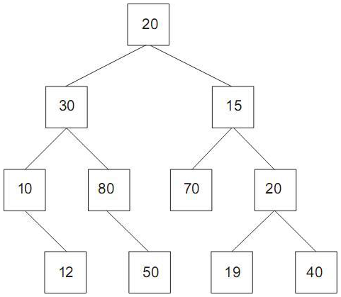
Seja a seguinte árvore binária:

Supondo que uma árvore como essa seja criada após a instanciação de um objeto da classe Arv, o que será exibido no console quando o método main( ) acima for executado?
package estruturas;

A criação dos nós de uma árvore é realizada pelo construtor da classe Arv. Esse construtor, entretanto, não é exibido por ser irrelevante para a questão. É necessário saber apenas que, após a execução do construtor, a variável de instância raiz irá referenciar o nó raiz da árvore criada.
A classe Main a seguir foi elaborada para utilizar as classes descritas acima.

Seja a seguinte árvore binária:

Supondo que uma árvore como essa seja criada após a instanciação de um objeto da classe Arv, o que será exibido no console quando o método main( ) acima for executado?