Magna Concursos
129990 Ano: 2002
Disciplina: Informática
Banca: VUNESP
Orgão: BNDES
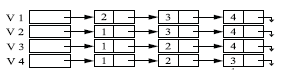
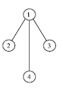
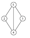
Existem diversas maneiras de se representar a estrutura de dados grafo (também chamada de gráfico). Dentre elas, as três mais comumente utilizadas são: as matrizes de adjacência, as listas de adjacência e as multilistas de adjacência. Considere a seguinte representação de um grafo através de sua lista de adjacência, onde V1, V2, V3 e V4 representam os vértices do grafo. enunciado 1935438-1

A partir desta lista de adjacência, pode-se concluir que a representação gráfica deste grafo é

 

Provas

Questão presente nas seguintes provas

Analista de TI - Desenvolvimento

60 Questões