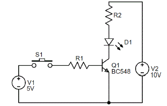
O circuito abaixo funciona como chave eletrônica. Seja VD1 = 2,5V e ID1 = 30mA. Considere os seguintes dados sobre o BC548: VCE(sat) = 0,5V; VBE(on) = 0,7V.

Considerando a chave S1 fechada e usando o critério de saturação forte, o circuito funcionará corretamente para quais valores comerciais de R1 e R2?
Provas
Questão presente nas seguintes provas
Professor PEBTT - Eletrônica
40 Questões
Professor PEBTT - Eletrotécnica
40 Questões