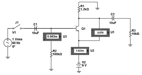
Observe o circuito a seguir.
Com relação a esse circuito, é CORRETO afirmar que:
a corrente de coletor elevada caracteriza a polarização na região do corte.
o ponto quiescente de Q1 encontra-se no meio da reta de carga.
o transistor Q1 está polarizado na região de saturação.
o valor de R3 determina a corrente de emissor.
Olá, para continuar, precisamos criar uma conta! É rápido e grátis.