O sucesso depende do foco em saber o que se quer
Em 1982, o Sr. Hiroshito I. Hossaka abriu sua primeira escola de datilografia no bairro do Bom Retiro em São Paulo e logo no primeiro mês já contabilizava uma clientela de 30 alunos matriculados. Anos depois, em 1989, o mesmo curso, já modernizado, utilizava computadores da linha IBM PC AT em 9 filiais espalhadas pelo estado de São Paulo com um total de 550 alunos. Nessa época, todo o controle de caixa e de matrículas era feito utilizando o software Lotus 1-2-3.
Com o crescimento constante do número de filiais e de alunos matriculados, o Sr. Hiroshito percebeu que o controle via planilha não era mais suficiente. Adquiriu alguns softwares de prateleira comercializados em lojas de varejo, mas todos não atendiam suas necessidades. Nessa época, a rede de escolas do Sr. Hiroshito já ministrava cursos em diversas áreas do conhecimento, como informática, enfermagem, eletrônica e contabilidade.
Em 1998, impulsionado pelo apelo das mídias especializadas em tecnologia, o Sr. Hiroshito decidiu contratar uma empresa especializada no desenvolvimento de software para criar um sistema que permitisse integrar todos os processos e resultados da empresa (como compras de materiais, matrículas, cursos, funcionários, contabilidade etc.). Por três anos, a empresa de desenvolvimento contratada manteve especialistas em contato direto com os funcionários das diversas áreas da empresa, levantando suas necessidades. Muitas das necessidades relatadas nunca foram implementadas e diversas delas, por terem sido relatadas de forma imprecisa e dando margem à ambiguidade, foram implementadas de maneira incorreta ou deficiente. Frequentemente, os preços e o prazo de entrega prometidos eram alterados. Um ano depois, a contratada havia aumentado em 40% o preço pedido para a fabricação do software e em 60% o prazo de entrega. Além desses gastos, para atender às necessidades de hardware, software e infraestrutura para executar o sistema e integrar todas as filiais, o Sr. Hiroshito já havia gasto o que equivaleria nos dias de hoje a cerca de 1,5 milhões de reais.
Três anos se passaram e o software, que parecia a galinha dos ovos de ouro, se tornou um pesadelo para o Sr. Hiroshito, que já cogitava voltar a fazer os controles por meio das velhas planilhas de cálculo. Não era homem de desistir facilmente, mas quando toda a parte já desenvolvida do sistema (do qual já tinha certa dependência) parou de funcionar por uma semana sem que a contra-tada apresentasse uma solução clara e coerente, ele rompeu o contrato. A empresa contratada foi penalizada legalmente a devolver 30% dos valores já pagos pelo software.
Por cerca de um ano, todos os controles voltaram a ser feitos por planilhas de cálculo e editores de texto, enquanto o Sr. Hiroshito contratava uma equipe de TI própria para desenvolver um novo sistema. Em 2004, a equipe de TI contava com 1 gerente de projetos, 10 analistas de sistemas, 15 programadores, 2 administradores de banco de dados e 3 especialistas em infraestrutura de redes e servidores. Apesar das perdas geradas pelo fracasso do software anterior, a rede de escolas do Sr. Hiroshito estava em franco crescimento e mais 5 novos cursos passaram a ser oferecidos. Naquele ano, após autorização do MEC, foi inaugurada a Faculdade Integrada Hiroshito. Para dar foco ao novo nicho de mercado voltado para os cursos superiores, ele vendeu a rede de escolas e ficou apenas com a faculdade recém inaugurada.
A equipe de TI recém-contratada foi incumbida de desenvolver o sistema para a faculdade. Para realizar a tarefa, foi feito um levantamento inicial dos softwares, equipamentos de informática e telecomunicações necessários. Teve início também nesse mesmo ano o desenvolvimento do software. A equipe de TI adotou o grupo de conhecimentos de engenharia de requisitos e as melhores práticas no gerenciamento e desenvolvimento de projetos.
Em junho de 2006, 60% das funcionalidades do software haviam sido desenvolvidas atendendo as expectativas do Sr. Hiroshito. O desenvolvimento do software até esse período havia superado em 32% o valor previsto inicialmente, porém, o software havia contribuído com um aumento de 75% no faturamento da empresa. Em janeiro de 2008, o software tinha 90% de suas funcionalidades desenvolvidas e 10% delas foram descartadas por extrapolarem muito o orçamento previsto. Nessa época, o Sr. Hiroshito comemorava a terceira filial da faculdade com muito otimismo.
(Pedro Henrique Leuret, inédito)
Informações adicionais:
Dentre os requisitos obtidos para a construção do software constavam:
1. O software deve permitir as funções de cadastro, consultas diversas, alteração de dados e exclusão de alunos, professores e demais colaboradores.
2. O sistema deve ser fácil de usar, fácil de encontrar o que se procura e fácil de memorizar os passos para executar as operações mais comuns.
3. O sistema deve ter seu funcionamento baseado nas tecnologias web.
4. Todas as operações disponibilizadas no sistema devem contemplar a legislação vigente.
5. O sistema deve fazer interface com o sistema da Receita Federal por meio de requisições/respostas utilizando XML.
6. Os alunos devem poder obter por meio do sistema informações sobre suas faltas e notas em cada disciplina.
7. O boletim e o histórico do aluno poderão ser consultados e visualizados pelos gestores, funcionários da secretaria e pelo próprio aluno.
8. Ao clicar em uma opção para gerar o boletim do aluno, deve ser apresentada ao solicitante uma tabela com todas as disciplinas que o aluno cursou, bem como as notas das provas e o número total de faltas em cada disciplina.
9. O sistema deve responder à solicitação de geração do boletim de um aluno em no máximo 10 segundos.
10. O sistema deve calcular a média aritmética das duas maiores dentre três notas de cada disciplina no final do semestre.
11. Quando o sistema constatar que o aluno tem mais que 25% de faltas em uma disciplina do semestre, deve ser exibida no boletim do aluno a informação "Reprovado".
12. O sistema deverá suportar a execução em qualquer plataforma de hardware e/ou sistema operacional.
13. O sistema deve enviar automaticamente para o e-mail dos gestores autorizados um relatório com o número de alunos inadimplentes por curso.
14. O sistema não deve revelar quaisquer dados pessoais dos alunos aos professores, exceto informações sobre notas e faltas no curso em que o professor leciona.
15. O sistema deve permitir que o professor inclua ou modifique as notas de seus alunos durante o semestre letivo.
16. A quantidade de memória necessária para que um terminal possa executar o sistema nas condições mínimas aceitáveis é de 1 gigabyte.
17. A taxa aceitável de falhas nas operações realizadas pelo usuário no sistema deve ser de 1 falha para cada 200 operações.
18. O sistema e sua respectiva documentação deverão ser entregues em um ano a partir da data atual.
19. O sistema não deve permitir operações que beneficiem alguns usuários em detrimento de outros.
20. A interface do usuário deve ser construída utilizando HTML5 e CSS.
21. Se a média do aluno por disciplina, calculada no final do semestre, for menor do que 7, deve ser exibido no boletim do aluno a informação "Reprovado".
− Para responder à questão utilize como base os conhecimentos disponíveis no Guia PMBoK.
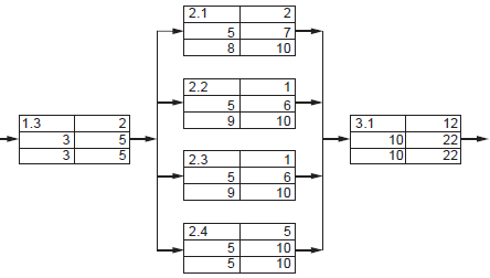
Um dos processos de gerenciamento do tempo do projeto é o que permite desenvolver o cronograma do projeto. Uma das técnicas utilizadas no desenvolvimento do cronograma é a que permite mostrar o caminho crítico no diagrama de redes. A figura a seguir mostra um fragmento de um diagrama de redes.

| Número da atividade | Duração |
| Primeira data de início | Primeira data de término |
| Última data de início | Última data de término |
Considere que as datas de início e término de cada atividade referem-se à quantidade de dias passados desde o início do projeto. Por exemplo, a última data de término da atividade 3.1 será 22 dias após o início do projeto.
No fragmento de diagrama de redes apresentado, o caminho crítico passa pelas atividades