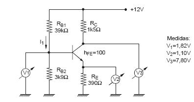
Atenção: O circuito seguinte refere-se às questões de números 42 a 46.

No projeto do circuito de polarização, o cálculo de RB1 e RB2 considerou o critério I1 >> IB para garantir
Atenção: O circuito seguinte refere-se às questões de números 42 a 46.

No projeto do circuito de polarização, o cálculo de RB1 e RB2 considerou o critério I1 >> IB para garantir