A Figura a seguir exibe uma árvore binária.

Suponha que uma função percorra essa árvore em ordem simétrica e exiba os valores de seus nós no console.
Um dos possíveis somatórios do 2º , do 3º e do 4º valores exibidos por essa função é
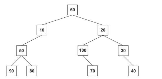
A Figura a seguir exibe uma árvore binária.

Suponha que uma função percorra essa árvore em ordem simétrica e exiba os valores de seus nós no console.
Um dos possíveis somatórios do 2º , do 3º e do 4º valores exibidos por essa função é