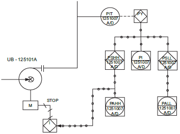
Considere o fluxograma simplificado de tubulação e instrumentação abaixo (P&ID), para responder a questão.

Quanto à localização dos instrumentos, é correto afirmar que:
Provas
Questão presente nas seguintes provas
Técnico de Manutenção - Mecânica/Turbomaquinas
70 Questões