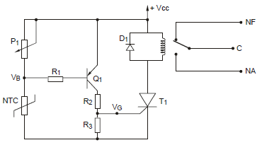
Analise o circuito abaixo.

"Quando a temperatura ......, a resistência do NTC ......, de modo que a tensão VB ......, ...... o transistor. Com isso, a tensão VG ......, disparando o SCR e acionando o relé."
Preenche corretamete as lacunas da frase acima:
Provas
Questão presente nas seguintes provas
Engenheiro Eletricista - Eletrônica
60 Questões
Engenheiro Eletrônico
60 Questões