Magna Concursos
2997491 Ano: 2023
Disciplina: Engenharia Mecânica
Banca: CESGRANRIO
Orgão: Transpetro
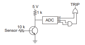
Durante a manutenção de um transmissor, verificou-se que, internamente, o transmissor possuía um circuito, conforme ilustrado na Figura abaixo.


Enunciado 3399710-1 Considere que o conversor ADC é de 3 bits (b2,b1,b0), com medição de 0 a 5 Vdc, sendo que b2 é o bit mais significativo. O transistor possui um ganho β =100, e o pino do sensor está recebendo uma tensão de 1 Vdc.
O valor lógico das saídas (b2,b1,b0) do ADC e o valor lógico da saída de TRIP são, respectivamente,
 

Provas

Questão presente nas seguintes provas

Técnico de Manutenção - Instrumentação

60 Questões