
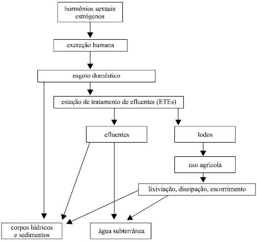
A figura acima é uma representação esquemática da principal via de entrada de desreguladores de hormônios em sistemas aquáticos. Considerando as informações do esquema acima, julgue o item.
A lixiviação é o processo de penetração da água da chuva em rochas e solos.