Magna Concursos
Questões
Planos
Entrar
Entrar
Criar Conta
Respondida
2503985
Ano:
2015
Disciplina:
Engenharia Mecânica
Banca:
FUNCERN
Orgão:
IF-RN
Provas:
Técnico de Mecânica
Provas
×
Sistemas Fluidomecânicos
Sistemas Hidráulicos e Pneumáticos
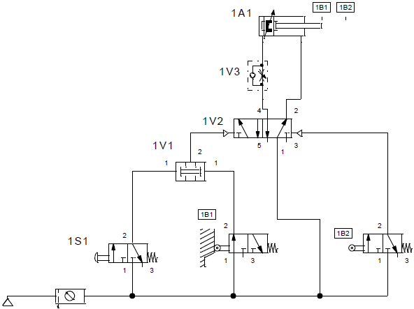
O circuito pneumático, representado pela figura abaixo, é empregado no grampeamento de caixas de papelão.
Fonte: FUNCERN, 2015.
Nesse circuito pneumático,
A
a válvula “1B2” possui 6 vias e 2 posições, com acionamento por força muscular.
B
a válvula “1V3” permite o retorno do atuador “1A1” com velocidade controlada
C
a válvula “1V2” possui duas vias e 5 posições, com acionamento por duplo piloto.
D
a válvula “1V1” permite o retorno do atuador “1A1” com velocidade controlada.
Resolver
Comentários
0
×
Cadernos
×
Flashcards
×
Estatísticas
×
Reportar um erro
×
Provas
Questão presente nas seguintes provas
Técnico de Mecânica
45 Questões
Resolver Prova
Publicar
Responder
Qual o problema da questão?
Selecione uma opção
Questão Desatualizada
Questão Repetida
Gabarito Errado
Outros Motivos
Mensagem
Enviar
Acessar
Criar Conta
Acesse sua Conta
Google
Facebook
Esqueci minha senha
Acessar
Ainda não tem conta?
Crie uma
!
Crie uma Conta
Criar Conta
Olá, para continuar, precisamos criar uma conta!
É
rápido
e
grátis
.
Google
Facebook
Concordo com os
Termos de Uso
Criar
Já tem uma conta?
Acesse aqui