Leia o trecho abaixo e, assinale a alternativa que completa correta e respectivamente as lacunas.
O diagrama Ladder apresentado possui função(ões) AND e função(ões) OR.

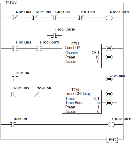
Leia o trecho abaixo e, assinale a alternativa que completa correta e respectivamente as lacunas.
O diagrama Ladder apresentado possui função(ões) AND e função(ões) OR.
