
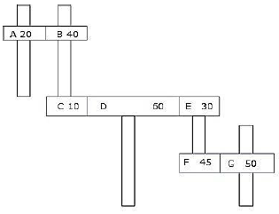
Observe o conjunto de engrenagens representado na figura acima.
Considere que o número de dentes encontra-se em cada engrenagem e que a velocidade angular de A é de 1000 rpm. Qual é a relação de transmissão para o conjunto de engrenagens representado?
Provas
Questão presente nas seguintes provas