Magna Concursos
3521995 Ano: 2024
Disciplina: Engenharia Elétrica
Banca: FUNDEP
Orgão: Pref. Manhuaçu-MG
Provas:
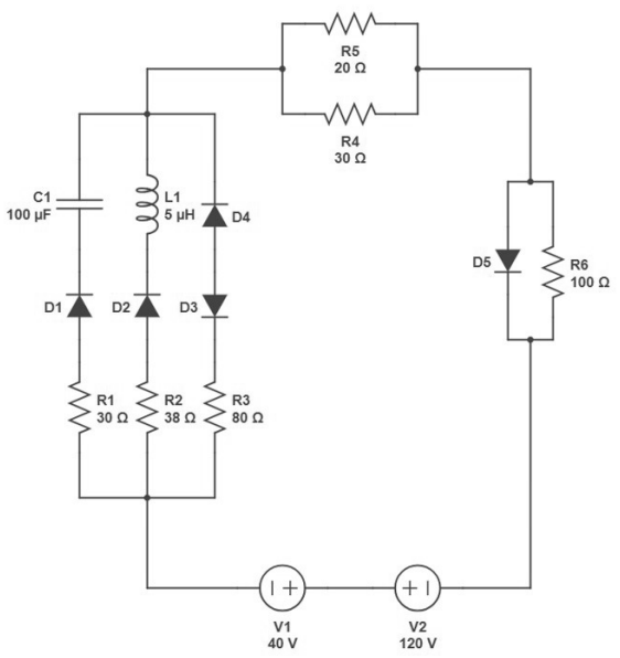
O circuito representado na imagem a seguir é composto por fontes de tensão, diodos ideais, capacitores, indutores e resistores.

Enunciado 4124912-1

Assinale a alternativa que apresenta a tensão no resistor R4, em Volts, após o sistema atingir o estado estacionário.
 

Provas

Questão presente nas seguintes provas

Engenheiro Eletricista

40 Questões