Magna Concursos
Questões
Planos
Entrar
Entrar
Criar Conta
Respondida
160785
Ano:
2018
Disciplina:
TI - Desenvolvimento de Sistemas
Banca:
NUCEPE
Orgão:
PC-PI
Provas:
Perito Criminal - Informática
Provas
×
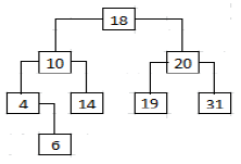
Acerca da estrutura de dados do tipo árvore, considere o gráfico a baixo e assinale a única alternativa
INCORRETA
.
A
A estrutura de dados do tipo árvore trata-se de um conjunto de nós formado por um nó raiz, no gráfico representado pelo nó 18, no qual logo abaixo estão as subárvores que a compõem.
B
No gráfico, os nós 6, 14, 19 e 31 são chamados de folhas e possuem grau zero.
C
Os nós 10 e 20 estão no nível 1 da estrutura da árvore e são descendentes do nó raiz.
D
A árvore do gráfico não está balanceada.
E
A altura (h) dos nós 4, 14, 19 e 31 é zero (h=0).
Resolver
Comentários
0
×
Cadernos
×
Flashcards
×
Estatísticas
×
Reportar um erro
×
Provas
Questão presente nas seguintes provas
Perito Criminal - Informática
60 Questões
Resolver Prova
Publicar
Responder
Qual o problema da questão?
Selecione uma opção
Questão Desatualizada
Questão Repetida
Gabarito Errado
Outros Motivos
Mensagem
Enviar
Acessar
Criar Conta
Acesse sua Conta
Google
Facebook
Esqueci minha senha
Acessar
Ainda não tem conta?
Crie uma
!
Crie uma Conta
Criar Conta
Olá, para continuar, precisamos criar uma conta!
É
rápido
e
grátis
.
Google
Facebook
Concordo com os
Termos de Uso
Criar
Já tem uma conta?
Acesse aqui