Magna Concursos
1224332 Ano: 2013
Disciplina: Engenharia Eletrônica
Banca: DIRENS Aeronáutica
Orgão: CIAAR

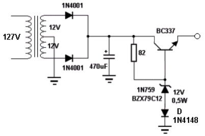
Sobre o circuito a baixo, é correto afirmar que a função do diodo 1N4148 é

Enunciado 1224332-1

 

Provas

Questão presente nas seguintes provas

EAOEAR - Engenharia Eletrônica

60 Questões