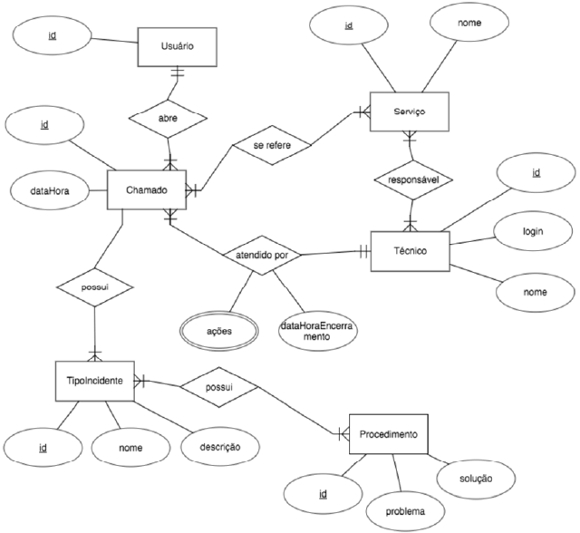
O diagrama Entidade Relacionamento conceitual apresentado abaixo foi construído com o objetivo de se registrar as informações em uma ferramenta para gestão de incidentes em uma organização de Tecnologia da Informação.

Considerando o diagrama apresentado, marque a alternativa correta: